根据教育部统一部署和山东省工作安排,教师资格面试审核工作将于近期进行,经研究并报省厅同意,此次面试审核淄博试点开通网上审核通道,以提升工作效率,让数据多跑路,让群众少跑路。并在山东理工大学、淄博师范高等专科学校、淄博职业学院开通高校审核点,方便驻淄高校生就近报名。现将我市2017年下半年中小学教师资格面试审核工作安排如下。
一、山东省中小学教师资格考试面试的考生要同时具备以下条件:
1.未达到国家法定退休年龄,户籍或工作单位(在读生为就读学校)在山东省的中国公民。
2.报考幼儿园、小学教师资格,应当具备大学专科及以上学历;报考初级中学、高级中学、中等职业学校文化课、专业课教师资格,应当具备大学本科及以上学历;报考中等职业学校实习指导教师资格,应当具备中等职业学校毕业及其以上学历,并应当具有相当助理工程师及以上专业技术职务或者中级及以上工人技术等级。
符合相应学历层次的普通高等学校3年级(含)以上学生(指在读全日制专科、本科3年级及以上学生,在读全日制专升本本科生、研究生)可凭在校学籍证明报考,其他在读生不能报考。
3.参加国家统一的教师资格考试笔试,各科成绩均合格且在有效期内。
二、面试报名流程
(一)登录中小学教师资格考试网www.ntce.cn报名
1.报名时间:12月12日至15日,实习支教师范生报名时间为:12月13日-15日。
2.报名方式
考生应在规定的报名时间内登录教育部考试中心“中小学教师资格考试网”(www.ntce.cn)进行网上注册报名。
3.报名注意事项
考生报名时要按规定选择考区并认真填写报名信息,由于考区选择错误或报名信息填写错误造成无法正常参加考试的,责任考生自负。
考生报名时上传的照片应为本人近6个月内的免冠正面证件照,不允许使用风景照、写真照等。照片中应显示考生头部和肩的上部,不允许带帽子、头巾、发带、墨镜。此照片将用于准考证和考试合格证明,请考生上传照片时按规定要求选用,照片不符合要求可能导致现场审核不通过或影响考生参加考试,责任考生自负。
报名时间截止后,报名系统将自动关闭,不再受理考生报考。
(二)现场审核或者网上审核
为方便考生,淄博市省内试点开通网上审核通道,考生可以根据自己情况,选择网上或者现场审核通道。
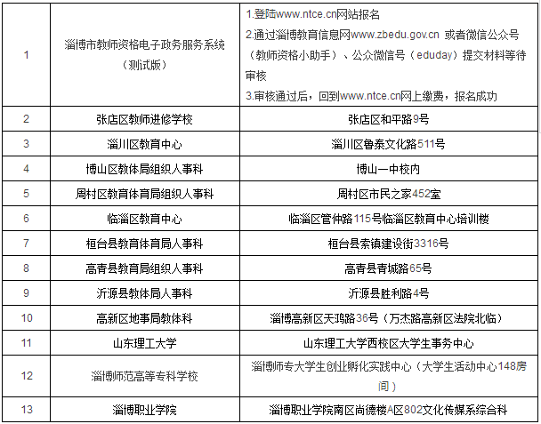
1.网上审核。12月13日-16日,考生通过淄博市教育局网站www.zbedu.gov.cn或者微信公众平台“教师资格小助手”登录淄博市教师资格电子政务服务系统,登录个人账户后,按照要求上传审核材料,待审核通过后,再登录中小学教师资格考试网www.ntce.cn缴费。
2.现场审核。12月13日-16日,考生就近到各区县教师资格面试现场审核。
(1)山东理工大学、淄博师范高等专科学校、淄博职业学院只受理本校在校生和毕业生面试审核,在校生持身份证原件和学生证,毕业生持身份证原件和毕业证原件审核,面试审核工作时间和地点见附件。
(2)毕业生、外地上学回淄面试考生、社会考生就近到区县教育局现场审核,面试审核工作时间和地点见附件,现场审核需要材料如下:
身份证原件;毕业证书原件 (国(境)外学历需同时提交教育部留学服务中心出具的《国(境)外学历认证书》的原件);普通高校在读生可提交盖有学校公章、注册信息完整的学生证原件(学生证丢失或信息不全的应提交学校学籍管理部门出具的在籍学习证明)。
申请中等职业学校实习指导教师资格类别的考生,除提供以上资料外,还需提供相当助理工程师及以上专业技术职务的职称证书或中级及以上工人技术等级的资格证书。
为贯彻落实淄博市政府关于减少证明材料工作要求,经研究,在淄博进行教师资格面试报名无需提供户籍和人事档案材料。
(三)登录中小学教师资格考试网(www.ntce.cn)网上缴费
缴费截止时间:12月17日下午17:00,逾期不能补缴,缴费成功,报名才算成功。
教育部考试中心提醒:多人共用一台电脑进行网上缴费时,请勿在同一浏览器同时登录多人账户操作,否则可能导致一人缴费多次而其他人缴费不成功的情况。
审核日期和时间
12月13日-16日
早8:30至11:30;下午14:00至16:30

教师资格面试审核网上通道游览器请使用极速模式
地址:http://211.87.240.92:16000/
更多信息请访问山东教师考试网
责任编辑(张迪)